ABS Platform Entity Model¶
This document provides a comprehensive view of the ABS Platform data model, linking the GraphQL schema to its persistent ORM implementation.
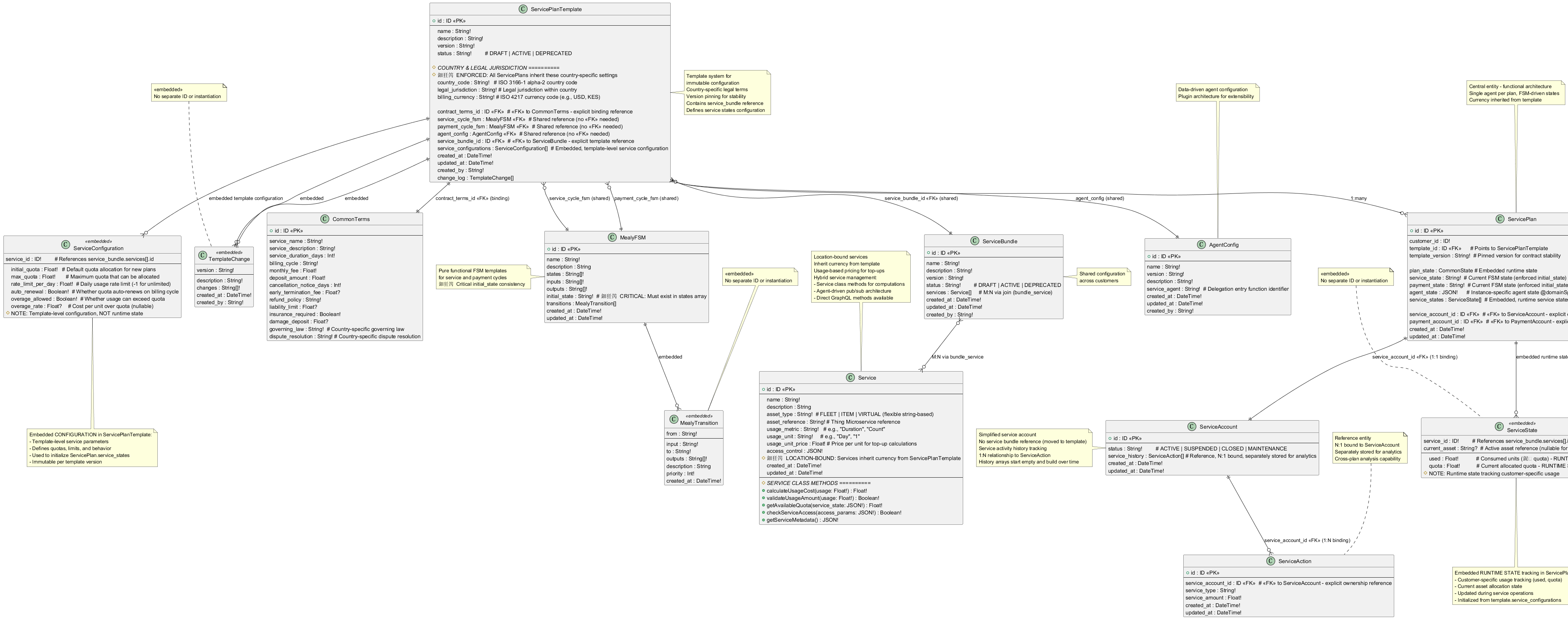
Entity Relationship Diagram¶
The complete entity model is visualized in the following diagram:

Source: entities-erd.puml
Schema-to-ORM Mapping¶
Core Business Entities¶
ServicePlan (Central Hub)¶
- GraphQL Type:
ServicePlan - ORM Table:
service_plans - Key Relationships:
template_id→ServicePlanTemplate(Many-to-One)service_account_id→ServiceAccount(One-to-One)payment_account_id→PaymentAccount(One-to-One)
ServicePlanTemplate (Configuration)¶
- GraphQL Type:
ServicePlanTemplate - ORM Table:
service_plan_templates - Key Features:
- Immutable configuration
- Version pinning for contract stability
- Country-specific legal terms
- FSM references (service_cycle_fsm, payment_cycle_fsm)
Service & ServiceBundle¶
- GraphQL Types:
Service,ServiceBundle - ORM Tables:
services,service_bundles - Relationship: Many-to-Many via
bundle_servicesjoin table - Asset Integration: References Thing Microservice for FLEET/ITEM assets
State Management¶
Embedded States¶
These are embedded JSON objects, not separate tables:
- ServiceState - Runtime service usage tracking
- ServiceConfiguration - Template-level service parameters
- CommonState - Plan lifecycle state
- MealyTransition - FSM transition definitions
Reference Entities¶
Separate tables for analytics and cross-plan analysis:
- ServiceAction - Service usage history
- PaymentAction - Payment transaction history
- MealyStateRecord - FSM execution audit trail
FSM System¶
MealyFSM¶
- GraphQL Type:
MealyFSM - ORM Table:
mealy_fsms - Purpose: Template definitions for service and payment cycles
- Key Feature: Enforced
initial_stateconsistency
Account Management¶
ServiceAccount & PaymentAccount¶
- ORM Tables:
service_accounts,payment_accounts - Binding: One-to-One with ServicePlan
- History Tracking: Via separate Action entities
Key Design Patterns¶
Template-Instance Pattern¶
- Templates: Immutable configuration (
ServicePlanTemplate) - Instances: Runtime state (
ServicePlan) - Versioning: Contract stability through version pinning
Embedded vs Referenced¶
- Embedded: Configuration and state objects (no separate IDs)
- Referenced: Entities requiring cross-plan analysis
- Binding: One-to-One relationships with FK constraints
- Shared: Many-to-One relationships (templates, FSMs)
FSM-Driven State Management¶
- Service Cycle: Operational state transitions
- Payment Cycle: Financial state transitions
- Agent Integration: External signals → FSM inputs
Asset Type Handling¶
- FLEET: Dynamic asset assignment at service time
- ITEM: Static asset assignment throughout lifecycle
- Thing Microservice: External asset management integration
Persistence Considerations¶
Database Constraints¶
- Referential Integrity: FK constraints for bindings
- Uniqueness: Template versions, plan-account relationships
- Validation: FSM initial_state consistency
JSON Schema Validation¶
- Domain-Specific Fields:
agent_state,agent_params - Embedded Objects: ServiceState, ServiceConfiguration
- FSM Definitions: States, inputs, outputs arrays
Performance Optimizations¶
- O(1) FSM Operations: Precomputed transition maps
- Aligned Arrays: ServiceBundle.services ↔ ServiceAccount.service_states
- Indexing Strategy: Template lookups, customer queries
Integration Points¶
External Systems¶
- Thing Microservice: Asset management (FLEET/ITEM)
- Odoo CRM: Commercial operations sync
- MQTT Messaging: IoT device communication
Agent System¶
- Function-Based: Pure calculation functions
- Context Injection: Rich execution environment
- Signal Generation: FSM input emission
For implementation details, see the Agent Specification.